zenlayer 弹性云平均在30秒内完成部署,确保即时访问,无需等待。硬件为最新 Intel 和 AMD 处理器,搭配 NVMe SSD 块存储以满足高吞吐量需求。网络方面通过全球 VPC 连接全球的计算集群。使用区域子网高效管理特定地域内的实例。选择单栈或双栈 IPv4/v6 IP 地址选项。这篇笔记就来测评该商家的秘鲁利马弹性云,分享下测评数据~~

1、官网
官网:https://www.zenlayer.com/
2、VPS套餐
z2a.usr 入门型 超低价入门首选 (限时优惠)
z2a.cpu 计算型 CPU资源丰富,适合计算密集型
z2a.std 标准型 平衡型,适合一般应用
z2a.mem 内存型 内存资源丰富,适合大内存应用
标注红色文字的为测评机器,机房为秘鲁首都利马~

3、基本参数
CPU根据推测是可能是 EPYC 7282 或定制规格 ,AMD EPYC Rome 发布于 2019 年,采用 Zen 2 架构。磁盘IO:107.0 MB/s(当前测试)
CPU Model : AMD EPYC-Rome Processor
CPU Cores : 4 @ 2595.122 MHz
CPU Cache : 512 KB
AES-NI : ✓ Enabled
VM-x/AMD-V : ✗ Disabled
Total Disk : 19.6 GB (866.5 MB Used)
Total RAM : 7.8 GB (362.6 MB Used)
System Uptime : 0 days, 1 hour 47 min
Load Average : 0.00, 0.02, 0.00
OS : Debian GNU/Linux 12 (bookworm)
Arch : x86_64 (64 Bit)
Kernel : 6.1.0-38-cloud-amd64
TCP Congestion Ctrl: bbr
Virtualization : MICROSOFT
IPv4/IPv6 : ✓ Online / ✗ Offline
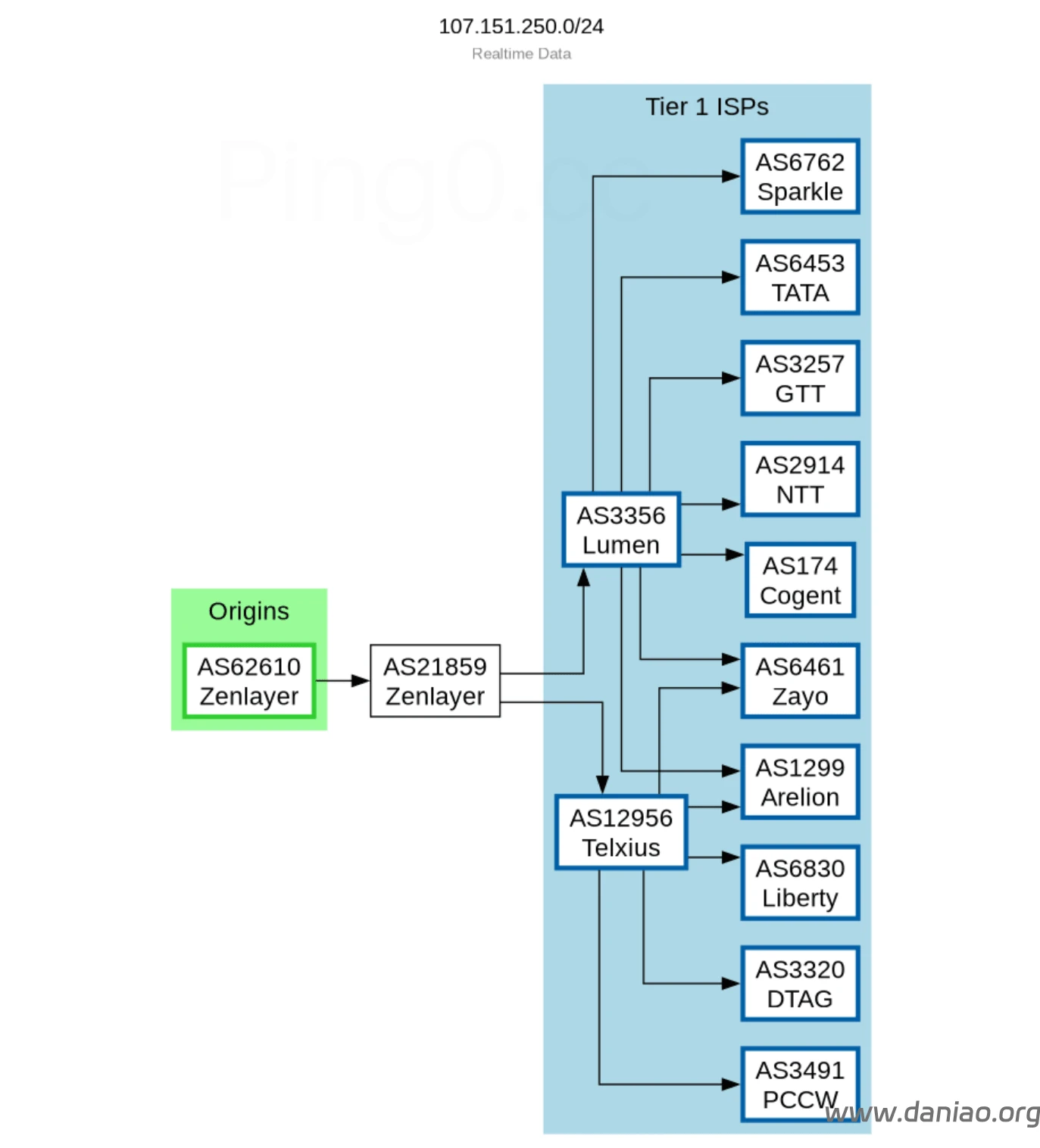
Organization : AS62610 Zenlayer Inc
Location : Santa María / PE
Region : Lima region
I/O Speed(1st run) : 111 MB/s
I/O Speed(2nd run) : 106 MB/s
I/O Speed(3rd run) : 106 MB/s
I/O Speed(average) : 107.7 MB/s
4、IP测试
IP质量测试报告:

流媒体测试:

流媒体测试2:

5、网络测试
三网测试:

网络质量测试报告:

iperf3 Network Speed Tests (IPv4):
iperf3 Network Speed Tests (IPv4):
| Provider | Location (Link) | Send Speed | Recv Speed | Ping |
|---|---|---|---|---|
| Clouvider | London, UK (10G) | busy | 971 Mbits/sec | 175 ms |
| Eranium | Amsterdam, NL (100G) | 712 Mbits/sec | 1.06 Gbits/sec | 161 ms |
| Uztelecom | Tashkent, UZ (10G) | 533 Mbits/sec | 646 Mbits/sec | 254 ms |
| Leaseweb | Singapore, SG (10G) | 402 Mbits/sec | 501 Mbits/sec | 312 ms |
| Clouvider | Los Angeles, CA, US (10G) | 878 Mbits/sec | 1.45 Gbits/sec | 125 ms |
| Leaseweb | NYC, NY, US (10G) | 950 Mbits/sec | 2.20 Gbits/sec | 85.9 ms |
| Edgoo | Sao Paulo, BR (1G) | 962 Mbits/sec | 2.41 Gbits/sec | 79.9 ms |
Speedtest
Node Name Upload Speed Download Speed Latency
Speedtest.net 959.07 Mbps 9409.57 Mbps 0.90 ms
Los Angeles, US 666.12 Mbps 4331.22 Mbps 123.37 ms
Dallas, US 767.16 Mbps 7491.88 Mbps 106.74 ms
Montreal, CA 669.61 Mbps 2187.45 Mbps 110.41 ms
Paris, FR 504.02 Mbps 4783.00 Mbps 167.15 ms
Amsterdam, NL 458.98 Mbps 4543.62 Mbps 174.15 ms
Suzhou, CN 321.45 Mbps 3183.45 Mbps 256.33 ms
Ningbo, CN Test failed
Hong Kong, CN 257.13 Mbps 2652.93 Mbps 291.85 ms
Singapore, SG 264.96 Mbps 2650.36 Mbps 297.52 ms
Taipei, CN 320.23 Mbps 3194.80 Mbps 251.75 ms
Tokyo, JP 341.55 Mbps 3366.57 Mbps 242.95 ms
ping检测:


6、路由
BGP透视:

电信回程:
北京 电信 Level3 -> 163
地理路径:秘鲁 -> 美国 -> 北京 自治系统路径:AS3549 -> AS3356 -> AS4134 -> AS4847
2-5 0.32ms 10.11.. * RFC1918
6 0.86ms 190.216.. AS3549 [LACNIC-CIDR] 秘鲁 Vitarte lumen.com
7-8 125.07ms 4.69.. AS3356 美国 加利福尼亚 圣何塞 lumen.com
9-11 253.71ms 202.97.. AS4134 [CHINANET-BB] 中国 北京 chinatelecom.com.cn 电信
13 261.27ms 36.112.. AS4847 中国 北京 bj.189.cn
14-15 265.03ms 219.141.. AS4847 [CHINATELECOM-BJ] 中国 北京 bj.189.cn
16 265.45ms 106.37.. AS4847 [CHINANET-HN] 中国 北京 bj.189.cn
上海 电信 Level3 -> 163
地理路径:秘鲁 -> 美国 -> 上海 自治系统路径:AS3549 -> AS3356 -> AS4134 -> AS4812
2-5 0.25ms 10.11.. * RFC1918
6 11.67ms 190.216.. AS3549 [LACNIC-CIDR] 秘鲁 Vitarte lumen.com
7-8 117.51ms 4.69.. AS3356 美国 加利福尼亚 圣何塞 lumen.com
9-11 251.54ms 202.97.. AS4134 [CHINANET-BB] 中国 上海 X-I chinatelecom.com.cn 电信
18 263.38ms 101.226.. AS4812 [CHINANET-SH] 中国 上海市 chinatelecom.cn 电信
广东 电信 Level3 -> 163
地理路径:秘鲁 -> 美国 -> 广东 自治系统路径:AS21859 -> AS3549 -> AS3356 -> AS4134
2-4 0.26ms 10.11.. * RFC1918
5 0.57ms 128.1.. AS21859 秘鲁 卡亞俄 利马 zenlayer.com
6 0.95ms 190.216.. AS3549 [LACNIC-CIDR] 秘鲁 Vitarte lumen.com
7-8 121.12ms 4.69.. AS3356 美国 加利福尼亚 圣何塞 lumen.com
9-10 267.58ms 202.97.. AS4134 [CHINANET-BB] 中国 广东 广州 chinatelecom.com.cn 电信
18 282.16ms 183.47.. AS4134 [APNIC-AP] 中国 广东省 广州市 chinatelecom.com.cn 电信
联通回程:
北京 联通 Level3 -> 4837
地理路径:秘鲁 -> 美国 -> 广东 -> 北京 自治系统路径:AS21859 -> AS3549 -> AS3356 -> AS4837 -> AS4808
2-4 0.36ms 10.11.. * RFC1918
5 0.57ms 128.1.. AS21859 秘鲁 卡亞俄 利马 zenlayer.com
6 12.04ms 190.216.. AS3549 [LACNIC-CIDR] 秘鲁 Vitarte lumen.com
8 289.86ms 4.26.. AS3356 美国 加利福尼亚 洛杉矶 lumen.com
9 300.74ms 219.158.. AS4837 [CU169-BACKBONE] 中国 广东省 广州市 chinaunicom.cn
10 293.34ms 219.158.. AS4837 [CU169-BACKBONE] 中国 北京 chinaunicom.cn
12-13 318.56ms 125.33.. AS4808 [UNICOM-BJ] 中国 北京 www.bbn.com.cn 联通
17 312.87ms 221.222.. AS4808 [UNICOM-BJ] 中国 北京 海淀 www.bbn.com.cn
上海 联通 Telxius -> 4837
地理路径:秘鲁 -> 美国 -> 法国 -> 西班牙 -> 北京 -> 上海 自治系统路径:AS21859 -> AS12956 -> AS4837 -> AS140979
2-4 0.51ms 10.11.. * RFC1918
5 0.61ms 128.1.. AS21859 秘鲁 卡亞俄 利马 zenlayer.com
6 0.92ms 84.16.. AS12956 秘鲁 卡亞俄 利马 telxius.com
7-8 61.73ms 94.142.. AS12956 [ES-TDATACORP] 美国 佛罗里达州 迈阿密 telxius.com
9 165.67ms 94.142.. AS12956 [ES-TDATACORP] 法国 法兰西岛大区 巴黎 telxius.com
10 180.77ms 213.140.. AS12956 西班牙 telxius.com
11 170.44ms 213.140.. AS12956 [TDATANET] 西班牙 telxius.com
12-15 174.92ms 219.158.. AS4837 [CU169-BACKBONE] 中国 北京 chinaunicom.cn 联通
22 385.11ms 112.64.. AS140979 [APNIC-AP] 中国 上海市 闵行 chinaunicom.cn 联通
广东 联通 Level3 -> 4837
地理路径:秘鲁 -> 美国 -> 广东 自治系统路径:AS21859 -> AS3549 -> AS3356 -> AS4837 -> AS17816 -> AS136958
2-4 0.39ms 10.11.. * RFC1918
5 0.53ms 128.1.. AS21859 秘鲁 卡亞俄 利马 zenlayer.com
6 1.02ms 190.216.. AS3549 [LACNIC-CIDR] 秘鲁 Vitarte lumen.com
7-8 109.43ms 4.69.. AS3356 美国 加利福尼亚 洛杉矶 lumen.com
10 395.61ms 219.158.. AS4837 [CU169-BACKBONE] 中国 广东 广州 chinaunicom.cn 联通
12 450.04ms 120.86.. AS17816 [APNIC-AP] 中国 广东 广州 中国联通 联通
18 409.31ms 157.148.. AS136958 [UNICOM-GD] 中国 广东省 广州市 chinaunicom.cn 联通
移动回程:
北京 移动 Level3 -> CMI
地理路径:秘鲁 -> 美国 -> 北京 自治系统路径:AS3549 -> AS3356 -> AS58453 -> AS9808 -> AS56048
2-5 0.32ms 10.11.. * RFC1918
6 1.24ms 190.216.. AS3549 [LACNIC-CIDR] 秘鲁 Vitarte lumen.com
7-8 110.40ms 4.69.. AS3356 美国 加利福尼亚 洛杉矶 lumen.com
9-10 109.46ms 223.118.. AS58453 [CMI-INT] 美国 加利福尼亚 洛杉矶 cmi.chinamobile.com 移动
11-14 309.08ms 221.183.. AS9808 [CMNET] 中国 北京 X-I chinamobileltd.com 移动
15-18 329.35ms 211.136.. AS56048 [CMNET] 中国 北京 bj.10086.cn 移动
20 304.78ms 211.136.. AS56048 [CMNET] 中国 北京 bj.10086.cn 移动
上海 移动 Level3 -> CMI
地理路径:秘鲁 -> 美国 -> 上海 自治系统路径:AS21859 -> AS3549 -> AS3356 -> AS58453 -> AS9808
2-4 0.42ms 10.11.. * RFC1918
5 0.44ms 128.1.. AS21859 秘鲁 卡亞俄 利马 zenlayer.com
6 1.07ms 190.216.. AS3549 [LACNIC-CIDR] 秘鲁 Vitarte lumen.com
7-8 133.68ms 4.69.. AS3356 美国 华盛顿 西雅图 lumen.com
9-10 133.14ms 223.120.. AS58453 [CMI-INT] 美国 华盛顿州 西雅图 cmi.chinamobile.com 移动
11-14 300.01ms 221.183.. AS9808 [CMNET] 中国 上海 X-I chinamobileltd.com 移动
17 296.70ms 117.185.. AS9808 [CMNET] 中国 上海市 chinamobileltd.com 移动
广东 移动 Level3 -> CMI
地理路径:秘鲁 -> 德国 -> 香港 -> 上海 -> 广东 自治系统路径:AS21859 -> AS3549 -> AS3356 -> AS58453 -> AS9808 -> AS56040
2-4 0.24ms 10.11.. * RFC1918
5 0.42ms 128.1.. AS21859 秘鲁 卡亞俄 利马 zenlayer.com
6 4.81ms 190.216.. AS3549 [LACNIC-CIDR] 秘鲁 Vitarte lumen.com
8 167.21ms 4.68.. AS3356 德国 黑森 美因河畔法兰克福 lumen.com
9 167.89ms 223.120.. AS58453 [CMI-INT] 中国 香港 cmi.chinamobile.com 移动
10 343.61ms 223.120.. AS58453 [CMI-INT] 中国 上海 cmi.chinamobile.com 移动
11-13 367.05ms 221.183.. AS9808 [CMNET] 中国 广东 广州 I-C chinamobileltd.com 移动
14-17 387.59ms 183.235.. AS56040 [APNIC-AP] 中国 广东 广州 gd.10086.cn 移动
20 375.85ms 211.139.. AS56040 [CMNET] 中国 广东 广州 gd.10086.cn 移动
电信去程:
Target: 107.151.250.85
Location: China, Jiangsu
Provider: China Telecom
MTR captured UTC: 2026-03-22T02:06:14.330Z
MTR captured local: Sun Mar 22 2026 10:06:14 GMT+0800 (中国标准时间)
- 58.218.205.0 Loss% Snt Last Avg Best Wrst StDev AS Name PTR
- 10.1.29.101 0.0% 20 2.1 2.1 1.4 5.0 0.6 -
2 ??? 100.0 20 0.0 0.0 0.0 0.0 0.0 -
3 ??? 100.0 20 0.0 0.0 0.0 0.0 0.0 -
4 172.20.7.57 0.0% 20 1.8 1.8 1.5 2.5 0.0 -
5 61.177.216.21 65.0% 20 5.4 5.8 5.4 6.4 0.0 4134 CHINANET-BACKBON
6 202.97.26.121 30.0% 20 10.6 10.6 10.5 10.9 0.0 4134 CHINANET-BACKBON
7 202.97.24.194 75.0% 20 14.0 17.1 13.9 29.7 7.0 4134 CHINANET-BACKBON
8 202.97.35.86 60.0% 20 13.5 12.1 11.7 13.5 0.5 4134 CHINANET-BACKBON
9 202.97.52.250 5.0% 20 150.4 339.7 149.0 466.7 108.7 4134 CHINANET-BACKBON
10 4.15.125.53 10.5% 19 202.9 197.5 183.0 214.9 9.4 3356 LEVEL3 - Level 3 ae74.edge9.SanJose1.Level3.net
11 200.189.207.86 5.3% 19 263.8 264.7 262.1 281.2 4.8 3549 LVLT-3549 ae2.2.ebr2.lim5.ciriontechnol...
12 190.216.167.26 15.8% 19 262.9 263.0 262.6 264.0 0.0 3549 LVLT-3549
13 ??? 100.0 19 0.0 0.0 0.0 0.0 0.0 -
14 ??? 100.0 18 0.0 0.0 0.0 0.0 0.0 -
15 ??? 100.0 18 0.0 0.0 0.0 0.0 0.0 -
16 ??? 100.0 18 0.0 0.0 0.0 0.0 0.0 -
17 107.151.250.85 0.0% 18 262.8 262.7 262.6 262.9 0.0 62610 ZEN-DPS
联通去程:
Target: 107.151.250.85
Location: China, Jiangsu
Provider: China Unicom
MTR captured UTC: 2026-03-22T02:06:14.330Z
MTR captured local: Sun Mar 22 2026 10:06:14 GMT+0800 (中国标准时间)
- 112.83.36.0 Loss% Snt Last Avg Best Wrst StDev AS Name PTR
- 112.83.36.129 0.0% 20 2.9 3.1 2.8 4.6 0.3 4837 CHINA169-BACKBON
2 192.168.91.1 5.0% 20 2.2 2.5 1.9 6.2 0.8 -
3 ??? 100.0 20 0.0 0.0 0.0 0.0 0.0 -
4 10.100.10.22 45.0% 20 0.9 1.1 0.8 2.4 0.3 -
5 ??? 100.0 20 0.0 0.0 0.0 0.0 0.0 -
6 ??? 100.0 20 0.0 0.0 0.0 0.0 0.0 -
7 112.83.30.105 0.0% 20 2.2 2.2 1.6 2.8 0.0 4837 CHINA169-BACKBON
8 221.6.154.17 95.0% 20 12.3 12.3 12.3 12.3 0.0 4837 CHINA169-BACKBON
9 ??? 100.0 20 0.0 0.0 0.0 0.0 0.0 -
10 219.158.5.158 75.0% 20 24.4 24.2 24.1 24.4 0.0 4837 CHINA169-BACKBON
11 219.158.3.178 70.0% 20 22.7 22.7 22.6 22.8 0.0 4837 CHINA169-BACKBON
12 219.158.6.22 84.2% 19 207.1 207.1 207.1 207.1 0.0 4837 CHINA169-BACKBON
13 219.158.42.237 0.0% 19 152.5 152.5 152.4 153.3 0.0 4837 CHINA169-BACKBON
14 213.140.49.111 0.0% 18 166.4 166.4 166.1 166.7 0.0 12956 TELXIUS
15 94.142.127.65 0.0% 18 239.8 239.8 239.7 239.9 0.0 12956 TELXIUS
16 213.140.35.87 0.0% 17 330.3 330.3 330.1 331.1 0.0 12956 TELXIUS
17 94.142.97.162 0.0% 17 381.9 381.8 381.7 381.9 0.0 12956 TELXIUS
18 190.98.141.169 0.0% 16 379.7 379.7 379.6 379.7 0.0 12956 TELXIUS
19 128.1.165.87 0.0% 16 323.1 324.4 322.4 349.3 6.6 21859 ZEN-ECN
20 ??? 100.0 16 0.0 0.0 0.0 0.0 0.0 -
移动去程:
Target: 107.151.250.85
Location: China, Lishui
Provider: China Mobile
MTR captured UTC: 2026-03-22T02:06:14.330Z
MTR captured local: Sun Mar 22 2026 10:06:14 GMT+0800 (中国标准时间)
- 183.245.146.0 Loss% Snt Last Avg Best Wrst StDev AS Name PTR
- 183.245.146.97 0.0% 20 3.5 7.2 3.3 36.9 8.4 56041 CMNET-ZHEJIANG-A
2 172.16.10.5 15.0% 20 2.2 2.6 1.9 4.2 0.6 -
3 10.10.10.6 0.0% 20 1.8 1.9 1.6 4.0 0.5 -
4 10.10.10.2 0.0% 20 2.1 2.2 1.5 5.7 0.9 -
5 192.168.19.1 15.0% 20 5.0 5.1 4.4 6.0 0.3 -
6 218.205.126.153 20.0% 20 7.0 6.9 5.1 7.6 0.7 56041 CMNET-ZHEJIANG-A
7 111.0.37.169 85.0% 20 7.8 7.6 7.5 7.8 0.1 56041 CMNET-ZHEJIANG-A
8 ??? 100.0 20 0.0 0.0 0.0 0.0 0.0 -
9 221.183.136.133 0.0% 20 21.3 21.0 20.3 21.4 0.3 9808 CHINAMOBILE-CN
10 221.183.89.34 30.0% 20 17.4 17.5 17.2 17.8 0.2 9808 CHINAMOBILE-CN
11 221.183.89.169 10.0% 20 21.6 21.7 21.1 26.3 1.2 9808 CHINAMOBILE-CN
12 223.120.12.121 0.0% 20 202.0 202.0 201.6 202.4 0.2 58453 CMI-INT-HK China
13 223.118.10.250 0.0% 20 198.8 198.9 198.6 199.4 0.2 58453 CMI-INT-HK China
14 4.68.75.217 5.0% 20 211.3 212.1 208.9 222.9 3.9 3356 LEVEL3 - Level 3 ae24.edge7.lax1.sp.lumen.tech
15 200.189.207.86 0.0% 20 317.5 318.9 316.9 324.8 2.1 3549 LVLT-3549 ae2.2.ebr2.lim5.ciriontechnol...
16 190.216.167.26 10.0% 20 318.8 318.4 316.5 318.8 0.5 3549 LVLT-3549
17 128.1.165.85 5.0% 20 323.9 324.3 322.6 331.9 2.1 21859 ZEN-ECN
18 ??? 100.0 20 0.0 0.0 0.0 0.0 0.0 -
19 ??? 100.0 20 0.0 0.0 0.0 0.0 0.0 -
20 ??? 100.0 20 0.0 0.0 0.0 0.0 0.0 -
21 107.151.250.85 10.0% 20 313.6 313.5 312.4 313.8 0.3 62610 ZEN-DPS
7、性能
硬件质量检测报告:

磁盘fio读写测试:
----------------------磁盘fio读写测试--感谢yabs开源-----------------------
| Block Size | 4k (IOPS) | 64k (IOPS) |
|---|---|---|
| Read | 987.00 KB/s (246) | 15.89 MB/s (248) |
| Write | 1.01 MB/s (254) | 16.40 MB/s (256) |
| Total | 2.00 MB/s (500) | 32.30 MB/s (504) |
| ------ | --- ---- | ---- ---- |
| Read | 51.46 MB/s (100) | 50.06 MB/s (48) |
| Write | 54.14 MB/s (105) | 53.16 MB/s (51) |
| Total | 105.61 MB/s (205) | 103.22 MB/s (99) |
yabs:
Basic System Information:
Uptime : 0 days, 2 hours, 52 minutes
Processor : AMD EPYC-Rome Processor
CPU cores : 4 @ 2595.122 MHz
AES-NI : ✔ Enabled
VM-x/AMD-V : ❌ Disabled
RAM : 7.8 GiB
Swap : 0.0 KiB
Disk : 19.6 GiB
Distro : Debian GNU/Linux 12 (bookworm)
Kernel : 6.1.0-38-cloud-amd64
VM Type : MICROSOFT
IPv4/IPv6 : ✔ Online / ❌ Offline
IPv4 Network Information:
ISP : zenlayer.inc
ASN : AS62610 Zenlayer Inc
Host : VpsQuan L.L.C.
Location : Lima, Lima Province (LMA)
Country : Peru
fio Disk Speed Tests (Mixed R/W 50/50) (Partition /dev/vda1):
| Block Size | 4k (IOPS) | 64k (IOPS) |
|---|---|---|
| Read | 988.00 KB/s (247) | 15.81 MB/s (247) |
| Write | 1.02 MB/s (255) | 16.31 MB/s (254) |
| Total | 2.00 MB/s (502) | 32.12 MB/s (501) |
| ------ | --- ---- | ---- ---- |
| Read | 51.48 MB/s (100) | 50.13 MB/s (48) |
| Write | 54.15 MB/s (105) | 53.23 MB/s (51) |
| Total | 105.63 MB/s (205) | 103.36 MB/s (99) |
iperf3 Network Speed Tests (IPv4):
| Provider | Location (Link) | Send Speed | Recv Speed | Ping |
|---|---|---|---|---|
| Clouvider | London, UK (10G) | busy | 971 Mbits/sec | 175 ms |
| Eranium | Amsterdam, NL (100G) | 712 Mbits/sec | 1.06 Gbits/sec | 161 ms |
| Uztelecom | Tashkent, UZ (10G) | 533 Mbits/sec | 646 Mbits/sec | 254 ms |
| Leaseweb | Singapore, SG (10G) | 402 Mbits/sec | 501 Mbits/sec | 312 ms |
| Clouvider | Los Angeles, CA, US (10G) | 878 Mbits/sec | 1.45 Gbits/sec | 125 ms |
| Leaseweb | NYC, NY, US (10G) | 950 Mbits/sec | 2.20 Gbits/sec | 85.9 ms |
| Edgoo | Sao Paulo, BR (1G) | 962 Mbits/sec | 2.41 Gbits/sec | 79.9 ms |
Geekbench 6 Benchmark Test:
Test | Value
| Single Core | 1372
Multi Core | 4597
Full Test | https://browser.geekbench.com/v6/cpu/17205727
GB5跑分:
GB5单核:1031
GB5多核:3956
详细结果:https://browser.geekbench.com/v5/cpu/24193660
8、最后
回程网络情况分析:
移动 (CM) - 最好

移动回程走 CMI 线路,相对最好。
电信 (CT) - 一般

电信走普通163线路,延迟260-280ms,普通水平。
联通 (CU) - 较差

联通回程最拉胯,尤其是上海,绕法国西班牙一圈,延迟高达385ms。广东也400ms+。
总结

结论:这个VPS适合移动用户,电信能用,联通劝退。
去程和回程类似,不赘述了~
三网回程路由:
五、三网回程路由(线路可能随网络负载动态变化)
北京TCP:电信 Level3->163 || 联通 Level3->4837 || 移动 Level3->CMI
北京UDP:电信 Level3->163 || 联通 Level3->4837 || 移动 Level3->CMI
上海TCP:电信 Level3->163 || 联通 Telxius->4837 || 移动 Level3->CMI
上海UDP:电信 Level3->163 || 联通 Telxius->4837 || 移动 Level3->CMI
广州TCP:电信 Level3->163 || 联通 Level3->4837 || 移动 Level3->CMI
广州UDP:电信 Level3->163 || 联通 Level3->4837 || 移动 Level3->CMI
